Sunday April 2026

হটলাইন

কনটেন্টটি শেষ হাল-নাগাদ করা হয়েছে: মঙ্গলবার, ২ সেপ্টেম্বর, ২০১৪ এ ১২:৩১ PM

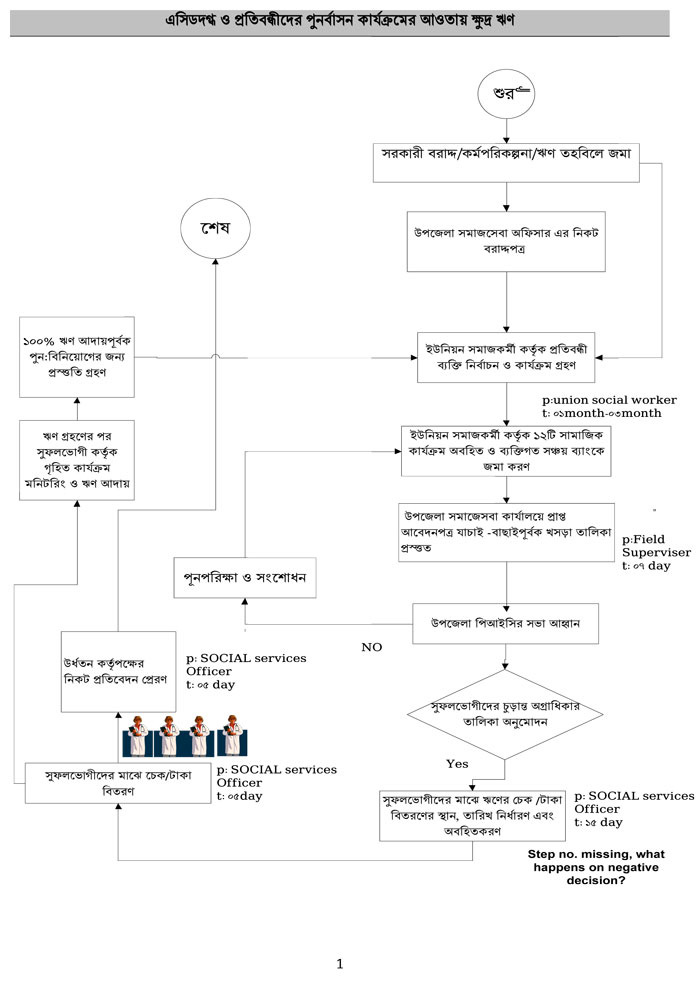
এসিডদগ্ধ-ও-প্রতিবন্ধীদের-পুনর্বাসন-কার্যক্রমের-আওতায়-ক্ষুদ্র-ঋণ

কন্টেন্ট: সেবা এবং ধাপ

ফাইল ১

এক্সেসিবিলিটি

স্ক্রিন রিডার ডাউনলোড করুন